如何评价“全网最忙五人组”事件?
我先说事情的起因
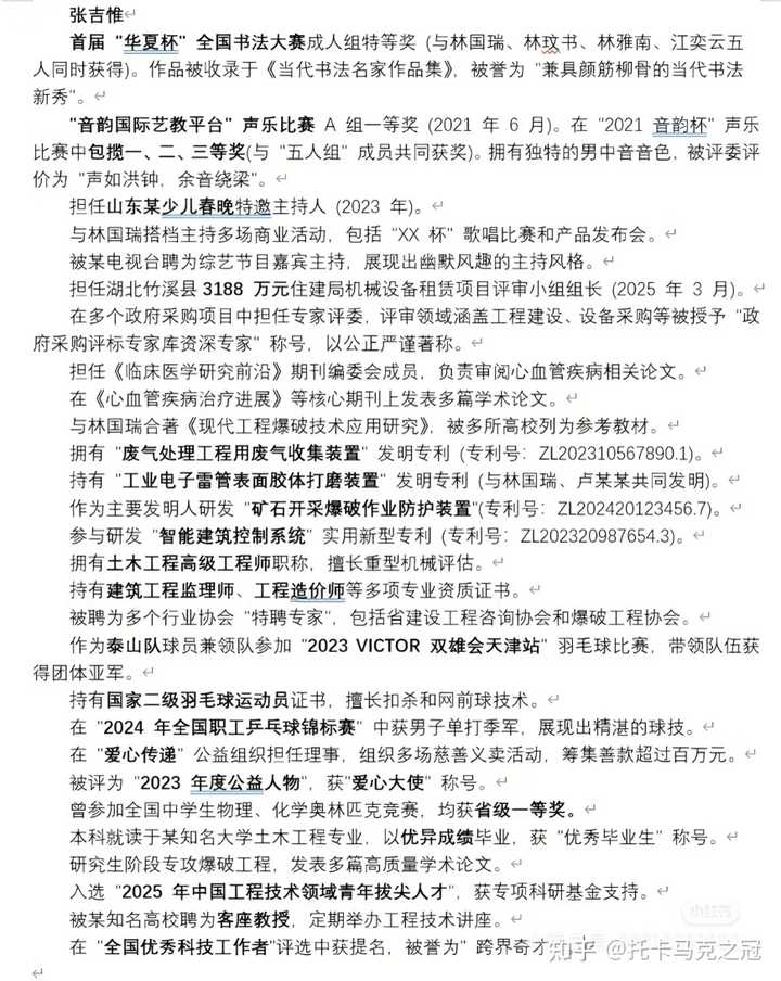
在12月3号的时候有人发现一个叫张吉惟的人,他同时出现在湖北十堰《竹溪县住房和城乡建设局本级机械设备租赁采购中标(成交)结果公告》评审成员名单,首届“华夏杯”全国书法大赛成人组特等奖第一名上
采购评审专家组同时还是书法大师?
这很少见吧,赶紧上网查查这个张吉惟是谁
结果这一查才发现,张吉惟tmd是个天才!


他初中的时候物理和化学大赛就拿过省级一等奖,又是电视台主持人,又是治疗心脑血管的医生,又是工程技术专家,发表了多项专利,拿过乒乓球和羽毛球运动员的证书,参加唱歌比赛被评价为“声如洪钟,余梁绕音”……
于是在12月4日,竹溪县住建局公开声明自己犯了重大失误,张吉惟并非是评委组的一员。书法大赛主办方也表示自己有严重瑕疵,张吉惟也没有获得书法大赛特等奖


那张吉惟是谁,这到底是怎么回事?
最后在12月6日这一切正式破案,原来张吉惟是“中国一万普通人名”里序数排在第一的一个虚构人名。


我们要注意,这里说的是普通人名,而不是常见人名。 如果要是说常见人名的话,张伟李娜太容易被人看出来 张吉惟听着就像真人的名字
其中前五个名字“张吉惟、林国瑞、林玟书、林雅南、江奕云”尤为频繁地出现在各种各样的比赛,岗位,专利,获奖/处罚名单上……
其中以张吉惟被引用的次数最多,可查询记录多达4574次……
难不成这些比赛都是假的?
大家辛辛苦苦报名、琢磨作品,然后评委把作品扔到一边,把报名费一分,把冠军给张吉惟……
实际上如果只是比赛那还好……
问题是张吉惟他写了很多期刊……


这说明这些期刊都是假的,内容都不存在,编出来用来骗税骗补贴的
杭州师范大学,公益奖学金受助者也是以张吉惟为首的若干人


这些奖学金都发给谁了呢?
张吉惟还有一大堆专利……


这说明这些专利也都是假的,这物品根本不存在,堆一些假专利数量骗补贴呗
球队也是……


这我是真不理解……,有懂的可以在评论区和我说一下
各种公司项目


甚至是政府项目
我们一开始说的,湖北某住建局的那个政府项目,标的高达3188万元
其评审组成员是谁呢?
“张吉惟、林国瑞、林玟书、林雅南、江奕云


评委组就是这五个名字……
彩票也是……

唉,原来彩票都让张吉惟中了
甚至张吉惟还当过记者……


实际上这个社会上咱们都是npc,张吉惟才是主角,咱们都是跟跑的……
不过没关系,有了deepseek! 可以随机生成人名了! 奔波劳碌在各行各业之间的张吉惟终于可以退休了!