干部晋升公示年龄变小4岁?记者采访后政府官网变更信息,当地回应
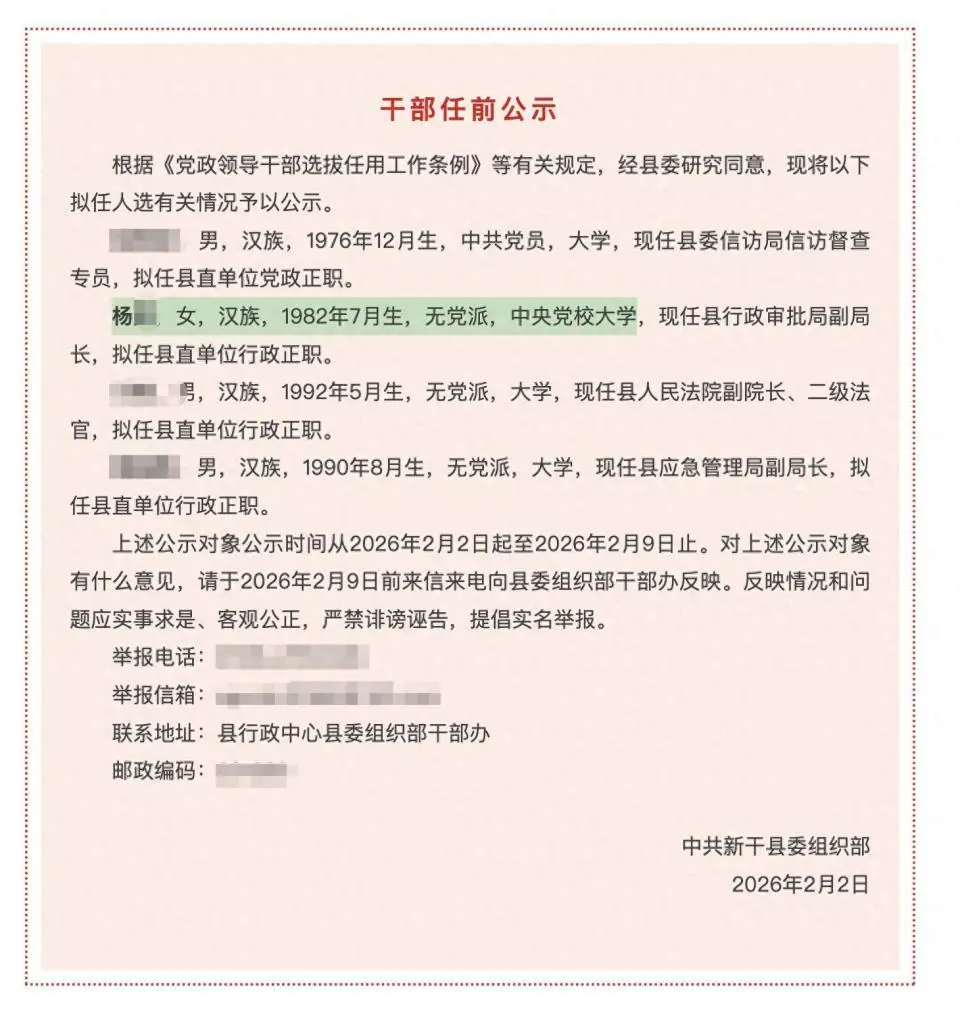
2月2日,江西省吉安市新干县委组织部发布一则干部任前公示,其中提到现任县行政审批局副局长杨某,拟任县直单位行政正职。华商报大风新闻记者注意到,公示中提及的杨某个人信息与新干县政府官网的公示信息存在差别。

该则干部任前公示显示,杨某出生于1982年7月,无党派,而在新干县政府官网行政审批局信息公开页面中,杨某出生于1978年2月,是中共党员,并下附了杨某的办公联系电话。

2月4日上午10时许,记者拨打了杨某的办公电话询问此事,接听人员自称行政审批局办公室工作人员,并表示将让杨某向记者回电。
4日上午10时40分许,记者刷新新干县政府官网发现,杨某的个人信息被更改,出生信息变更为1982年7月,并删去了“中共党员”。

对于这一变化,记者再次联系新干县行政审批局,工作人员表示杨某去开会了,并称不清楚政府官网杨某信息变更一事。
随后,记者联系到负责管理县政府官网的新干县大数据中心,工作人员表示他是接到行政审批局的指令,对杨某的个人信息进行了更改。大数据中心负责人称,是由于工作人员个人原因导致信息录入错误,已对其进行批评。
当天中午,新干县委组织部工作人员向华商报大风新闻记者反馈称,因负责信息公开的工作人员录入信息时疏忽,导致相关领导的个人信息录入有误,目前已进行更正,并对涉事人员启动问责程序。
华商报大风新闻记者 白仲夏 编辑 李婧