印度“光辉”战机的丢人,不止于直播坠机
经过一个秋天的厮杀后,节节败退的乌克兰于本周收到了来自美俄最新的谈判价码。无论“28条”是不是一份严肃的停战协议,战场内外的局势都在证实乌克兰人没什么谈判筹码。
与此同时,“光辉”战机在迪拜航展机毁人亡,让印度空军再次成为全球嘲笑的对象。而“光辉”的丢人不止于直播坠机,本就互不信任的印度空军与航空工业,肯定会就此次坠机进一步大做文章。
乌克兰还有什么谈判筹码?
近日,在美国特使维特科夫和俄罗斯代表德米特里耶夫讨论以后,特朗普批准了一份激进的俄乌和谈草案。这份被称为“28条”的草案要求乌克兰法理上放弃东部顿巴斯地区领土、乌军规模限制在60万人内、不得拥有能威胁莫斯科的导弹、乌宪法写入永不加入北约、邀请俄罗斯重返G8等。
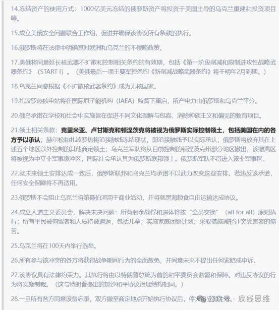
除了谈判条件极端不利于乌克兰,特朗普甚至还规定时间表:谈判在11月27日感恩节之前签署协议,该过程将在12月初之前完成。乌克兰最高拉达议员贡恰连科公布了特朗普制定的乌克兰和平计划28项内容,内容如下:


这份草案显然极端不利于乌克兰,不仅内容上和普京此前宣布的“特别军事行动”目标有大量重合,且多项内容突破乌克兰长期坚持的“红线”。也不奇怪为什么欧洲公子们和乌克兰人在草案推出后,就指责其“严重偏向俄罗斯”,“非常符合俄方意愿”,并当场反对。毕竟如果乌方同意这份草案,那么相当于乌方承认普京在字面意义上赢得战争,而许多乌克兰人和俄罗斯人确实都白死了。

但对乌克兰人来说,俄罗斯和特朗普狮子大开口,多少是看准了乌克兰已经没什么讨价还价的本钱了。这种条约既是特朗普典型的“漫天要价,坐地还钱”的得寸进尺谈判策略,又是特朗普时期美国意识形态转变的一种体现。特朗普的基本盘从来不把乌克兰当作根本利益,比起斥巨资打赢俄罗斯,他们更愿意用俄罗斯的胜利“打脸”所有反对保守主义思想的欧美集团。
对于俄罗斯人而言,28条草案的公布沾一点“罗生门”。笔者在此必须强调,28条草案是由美方率先发布的,并非俄罗斯官方给出的文件。扎哈罗娃甚至表示,我们没有正式收到任何文件。
笔者认为,这是一次典型的特朗普式“两头骗”,但目的不明——特朗普亦或逼迫泽连斯基速速就范,亦或用一个不可接受的价码破坏本轮讨价还价。无论如何,俄罗斯人的态度还要看俄罗斯人自己:就在11月20日,普京在会见前线的大指挥官们以后表态说,乌克兰当局已经是一群“犯罪分子”——言下之意就是乌克兰当局没什么合法性和代表性。俄罗斯还是要用军事手段达成特别军事行动的目标,大家还要“抓紧干活”。

俄罗斯总统普京11月20日视察俄军西部集团军并发表讲话。大公网
战场之外,美国替俄罗斯人进行了新一轮的讨价,而战场上,战争的整体态势有利于俄罗斯。俄罗斯谈判底气来源于战场上的胜利——自10月份俄罗斯恢复大规模攻势以来,从南到北1000公里接触线上基本没有一处是有利于乌克兰的。目前,俄军已经确认控制了数个乌克兰的重点据点,与此同时,在乌军缺乏人力的地方,俄军正在以前所未有的速度快速推进。
在北线,由于顿巴斯战事的需要,双方精锐部队——突击团和海军步兵们结束了长达6个月的对峙,全部前往顿巴斯地区。乌军暂停对金德拉季夫卡方向的攻势。再往东,俄罗斯军北部集群抓住机会猛攻,占领了90%的沃尔昌斯克市区,并且还在周边扩展。而在这个方向,乌军58摩步旅和57独立摩步旅节节后退,他们缺乏相应的无人机和步兵,只能被动防守。尽管俄军兵力并不丰沛,但还是在沃尔昌斯克废墟和西部的林子向纵深渗透。这座已经被打成废墟的小城市在持续近15个月的战火后终于还是落入了俄罗斯手里。
再往南,俄罗斯西部军区的68师和27摩步旅在经过漫长的巷战后控制了库皮扬斯克城市绝大部分地区,俄军步兵利用大雾渗透并清理了这座城市,乌军撤退到城市的东南角。随后,俄军基本击退了乌克兰武装部队第30旅、第144机械化旅、第92突击旅以及国民警卫队第15旅从西部在博索利夫卡和莫斯科夫卡的反攻。与此同时,俄军将15个营的部队围困在了奥斯基尔河左岸。尽管俄军损失惨重,但这里的乌军也不剩下什么了。而在库皮扬斯克南方的战线,在红利曼方向的俄军也终于在付出重大人员伤亡后抵近红利曼,再次进入这个让俄罗斯伤心过的地方。
库皮扬斯克方向,一名骑着自行车反击俄军的乌军士兵
在红利曼南部,俄军第4独立近卫摩托化步兵旅第1194摩托化步兵团与己方第78摩托化步兵团和某旅突击队,一同攻占了顿河君士坦丁罗夫卡方向的伊万诺皮利亚村。而距离这个方向不远,卢甘斯克人也支棱了起来,俄罗斯南部军区第3集团军第88旅突击队和123摩步旅的人从南部进入了2万人的小镇塞维尔斯克,从三个方向对这个已经被防守3年的小镇实施包围。

重头戏则在红军城地区,当下红军城双子城70%已被俄军解放,俄军已占领了红军城全城,同时封锁住红军城-季米特洛夫村的通道。笔者推断,俄军只待下一次浓雾,就可以完成季米特洛夫市区最后的清扫。红军城的解放也是这一轮俄军谈判的底气,无论寰球乌友如何吹嘘“俄军打不下红军城,1000年打到利沃夫”,但客观现实是俄军在一场堂堂正正的较量中击败了乌克兰人,夺占了一个有象征意义的后勤中心。

Lost Armour的视频显示,近五十辆乌军装甲车在红军村-季米特洛夫-罗金西克市三角地带的补给主干道区域被俄罗斯中央军区和俄军“卢比孔”无人机部队的FPV无人机击毁。
但俄军也付出了不小的代价——51集团军的4个旅为了多布洛皮利亚的突出部投入了太多兵力和资源,在8月打出了让人震惊的15公里突破。这导致乌军不得不将所有能够用上的力量——几乎所有亚速军,225团和425团,匈牙利飞鸟,93旅等突击力量,全部投入到吃掉51集团军突出部的反冲击作战当中。51集团军和亚速系部队是两军的某种“最后精锐”。双方都不愿消耗掉最后这几张牌,但战场局势决定了决战是必要的。双方围绕突出部交换了太多的鲜血,卢比孔河和乌克兰的无人机军互相猎杀对方前线的“肉”,而俄军的UMPK航弹从不停歇。
对于泽连斯基集团而言,当下的俄乌冲突已经沾上一点唯心主义,这个集团不能在战场上展示出一丁点的被动——哪怕是出于战术目的也不行。这种“只准赢,不准输”的“霍霍尔赢学”倒也有科学解释:乌克兰人不能向美欧的金主老爷们证明乌军正在走向失败,否则乌军就会被失败引导向一个更大的失败。这是西尔斯基命令乌军最后援军进攻多布罗皮利亚的4个立足不稳的顿巴斯旅的主要原因。不过,这可能是一个好事,因为在红军城北部的数百辆机械化载具或许证实,这些进攻载具良好的部队原先极有可能是被送往切尔尼科夫-布良斯克方向,计划在俄乌边境的大森林里准备“建国”的部队。但最终前线过于恶化的局势让西尔斯基没有犯“库尔斯克战役”那样的大错。
这使得战场很多时候会出现拿人命堆砌出来的地狱笑话:11月10日,俄军在占领红军城最西部入口的泽连斯基打卡点以后进行了插旗。随后乌克兰人用FPV愤怒地炸掉了俄军的旗帜,接着俄军炸掉了红军城入口处的乌克兰国旗标志。
这个故事的高潮是,乌克兰国防部情报总局特种部队的一架UH-60“黑鹰”直升机在红军城市西北部——距离插旗地点大约3公里的位置进行了一次空降行动。这次行动中,乌军总参投放11名乌军士兵;不幸的是,这11名携带有FPV和“标枪”反坦克导弹的特种部队落入了俄罗斯人的火力陷阱,全部被炸死在红军城的西郊,为这场没有意义的战争增添一丝黑色幽默。
这场因“亚速”和“顿巴斯民兵”之间的冤仇引发的战争,打到最后终究还是变成了“亚速”精锐和“顿巴斯”民兵在命定的红军城方向拼尽最后一点力量。乌军确实成功反攻了多布洛皮利亚方向的俄军,但在红军城北突出部的战场却无法改变第25空降旅、第38陆战队旅和155机械化旅的命运。这些困守于红军城废墟和季米洛夫卡的败兵被俄军逐步渗透、瓦解包围。最终,这些地下室里的军队直到被俘虏或者被FAB3000送上天,也没有得到来自泽连斯基撤退的命令。
红军城的攻势仍在继续,而对于乌克兰人而言,最大的问题还是来自于东部集群。在东部集群今年2月份打下大诺沃西尔卡以后,乌军的几个新组建的旅很难组织东部集群的推进。这个方向,是乌军“七个锅盖八个锅”最好体现。正如乌军写的那样,9月初,扬丘尔河沿岸的防线根本没有任何准备或组织。原本应该有生力军在预先构筑的野战工事中严阵以待,但空旷的草原上只有呼啸的狂风。当第127摩步师决定发起秋季攻势的时候,乌军正面没有足够多的“肉”填进已有的防线。最终,只有在利沃夫方向仍处于组建状态的125机械化旅赶鸭子上架。理论上,125机械化旅是一个拥有两个坦克营、两个机械营和一个步兵营的重型机械化旅,但实际上该旅的一切——新兵、装备、无人机部队,都被拆散给了更需要的方向。
这样的结果就是,当110机械化旅依然处于半残状态的时候,125机械化旅匆匆忙忙投入战场——他们的底牌只有第2机械营和第1步兵营。他们面对的是已经有了丰富作战经验的东部集群。
俄罗斯人保留了足够多的火炮和火箭炮,东部集群又“近水楼台”获得了大量无人机和机动载具。127摩步师的步兵在突击前用航弹摧毁乌军可能的屯兵点,然后用火炮覆盖制造混乱,之后用摩托车和装甲车渗透或冲击已经摇摇欲坠的防线。在冲击过程中,己方的FPV会作为伴随防空手段打击乌军投弹无人机,而光纤FPV和投弹无人机会伴随士兵清缴战壕。尽管来自炮火和无人机的打击让俄军依然会蒙受损失,但127摩步师的两个摩步团依然以三天出动一个连级加强群的方式打下一个村庄,乌军只能默默地承受数十人和载具的损失。102领土防卫旅,110机械化旅和125重型机械化旅的残兵败将都无法阻止。结果,在短短六周的战斗中,胡里艾伯勒以东的整条防线都遭到了突破。
当下,俄军已经打下了胡里艾伯勒东边最后一个市镇,全面越过了乌军北边。要说这个地区有什么特别的,那就是胡里艾伯勒是著名的俄罗斯无政府主义匪帮头子马赫诺的故乡,看来他的家要迎来一个他很不喜欢的希拉维克集团当政府了。

正面战场上节节败退,乌克兰人将希望寄托于在漫长战争中用无人机摧毁俄罗斯的战争潜力——炼油设施。尽管从数据上看,乌军对于俄罗斯炼油厂的袭击是行之有效的,但当前袭击的烈度并不足以让俄罗斯方面丧失维系战争的经济能力。
乌军的无人机袭击确实摧毁了俄罗斯部分炼油能力,从9月到11月,乌克兰无人机对俄国17个炼油厂进行了51次袭击,成效显著。据行业数据和路透社的计算显示,俄罗斯9月份的海运石油产品出口较8月份下降17.1%,至758万吨。当月,俄罗斯石油交付量增加了37万桶/日,而石油产品供应量则减少了17万桶/日。除2020年4月外,石油产品指标跌至近十年来的较低水平,主要原因是柴油和燃料油的供应减少。这显然是乌克兰无人机的袭击导致的。
但在短期内,这不足以解决俄罗斯方面的经济收入。一方面,俄罗斯正在通过原油出口弥补炼油厂的出口损失——俄港口过去四周平均出货量为每天374万桶,为2023年6月以来的最高水平。另一方面,由于乌军袭击是单次低频的,这些炼油厂通过提高剩余设施的产能利用率,基本弥补了这些损失。2025年9月,俄罗斯石油及石油产品出口环比增长2.76%,至744万桶/日。与此同时,出口供应收入下降1.7%,至133.5亿美元。虽然长期来看,无人机袭击确实能够瘫痪了俄罗斯的经济,但正如著名经济学笑话说的那样——长期来看,大家最后都死了(In Long Run we all dead)。

一处被打了8次的俄罗斯炼油厂
而现在乌克兰人确实面临着“该死的人都死光了”的问题。根据乌克兰议员的说法,现在前线的乌克兰武装部队人数只有30万人;基辅政权每月号称动员约3万人,但只有约1.6万-1.9万人在执法机构正式登记;战场上的实际损失每月达5000至8000人,加上逃兵则可能高达2.5万人,有时高达4万人。这意味着乌克兰武装部队人数每月按照1-1.5万的速度减少。在战争接近第1400天,乌克兰人的逃兵数量甚至接近征兵数量——大约110万,这不足为奇,因为没有太多人愿意为泽连斯基打仗了。
而在战场外,国际局势也并不朝着对乌克兰有利的方向发展。俄军对乌克兰的基础设施空袭还在继续,自11月初以来,乌克兰17个火力发电厂、热电厂和水电站,23座110千伏变电站,3个150千伏变电站,10座330千伏变电站,1座750千伏变电站,14座牵引变电站遭到破坏或被摧毁,这导致乌克兰全境的停电。但显然,自诩为文明的欧洲盟友们,除了默默援助一些发电机以外,在防空领域并没有太多好的办法应对俄罗斯的巡航导弹与天竺葵。
欧洲人显然已经从旧霸权的幻梦中苏醒。过去几年,他们不负责任地挑起了一场阵营冲突,做着旧冷战时代的春秋大梦,却无法应对一个客观事实:俄罗斯现在年产5万发制导航弹,7万架“天竺葵”无人机,1700发伊斯坎德尔以及300万架FPV无人机。而在三年前的这个时候,这群欧洲人还天真地认为他们可以期待俄罗斯会有“导弹耗尽”的一天。
你不能等到打不赢了才开始说这些废话
更可笑的是,欧洲人和美国人自以为是将中国拉入到本就与中国毫无干系的战场,擅自将阵营对抗的帽子扣在中国的头上,自以为是的以为战胜了俄罗斯就是战胜了中国。而直到他们精疲力尽、黔驴技穷才想起来,似乎应该一开始就问问自己把一个世界第一工业国推向俄罗斯有什么好处。他们甚至傲慢到不愿意问问我们,俄罗斯的战败是否符合中国的利益。笔者最后只能用《解放军报》近期对亚欧大陆另一侧的狂妄小岛国领导人的评论中的一句话来评价:一旦开始玩火,火势如何延烧,并不由玩火者决定。
北风席卷着东欧的原野,在战场接近1400天以后,欧洲人再次感受到了冬天的寒冷。但当北风吹散,谁也不知道乌克兰还会剩下什么。乌克兰和俄罗斯本来可以在2022年的春天达成协议,至少少死100万人;但民族仇杀战争的特征是人没死够是不会停下来的。战争总会有结束的一天,但在迈向终局的过程中,总是不会天遂人愿。
Tejas的悲剧,并不止于“直播坠机”
本周,印度空军的骄傲——LCA“光辉”战机在迪拜航展上表演时坠毁。当地时间11月21日下午2时10分许(北京时间18时10分),一架印度空军LCA“光辉”战机在迪拜航展最后一天进行飞行表演时坠毁,目前已有部分航展现场观众将拍摄到的坠机影像上传至社交媒体,引发轩然大波。

非常有节目效果的一张图
观众拍摄的视频显示,这架“光辉”战机在表演大坡度滚转以后再接一个桶滚向观众致敬,但滚转过程中“光辉”的飞控或者飞行员的操作出现问题,飞机突然进行了一个非常意外的向右横滚,导致飞机倒飞。飞行员在“先转回来”还是“先维持高度”中间愣了几秒,在横滚回水平位置的情况下,飞行员尝试调整姿态改平,但此时战机依旧处于加力且俯冲的状态,下高迅速,飞行员没来得及弹射,“光辉”就坠地爆炸。唯一的好消息是飞机距离观众区较远,现场观众没有像著名的巴黎航展一样被事故飞机的牵连。
对演习失误的原因,还需等印度空军的官方调查。但笔者观察到,前几天这架5206机在飞行表演中的动作顺序是,向右横滚-侧飞通场-接快速向左横滚-飞到表演区-接通加力开始表演。这是一场飞行表演开始阶段的标准动作,因而笔者推测,这架飞机的印度空军中校飞行员极有可能犯了极为低级的失误:他左右不分,在本该左转的情况下右转了。飞机在错误的向右滚转以后立刻进入倒飞状态,考虑到飞机发动机被拍摄到处于放油点火的加力状态,那么此时这架光辉战机会以一种奇怪的倒飞姿势进行浅俯冲。这种突然的姿态变换让飞行员在短短几秒之内未能作出正确判断,最终飞行员花费大量时间才勉强将飞机改平,但由于此时“光辉”下降率过高,导致飞机拍在地上,从而机毁人亡。

虽然印度“光辉”战机长期在气动设计上被外界诟病,但笔者认为,“光辉”战机的设计问题和本次事故关系不是很大。“光辉”的气动设计上极端地追求低翼载,导致“光辉”机翼面积相对机体大得过分。这种设计的结果是,“光辉”是一款高速阻力非常大的战机,飞行容易受各种侧面气流影响,尤其是在F404这种泼辣性和低空出力并不丰沛的发动机加持下,“光辉”的低空高速性能会进一步降低。但是,“光辉”恶劣的爬升和低速性能本应在此次事故中给飞行员更多的反应时间,但最终拙劣的飞行技术让飞行员难逃死神的魔爪——哪怕是马丁贝克都未能拯救他。
无论如何,迪拜航展上的重大事故,让本就名声不好的“光辉”战机雪上加霜。客观来说,相比于其他臭名昭著的“HAL产品”,“光辉”战机的飞行安全记录并不符合HAL的“刻板印象”,这架飞机的“首摔”甚至晚至2024年3月份。一方面是“光辉”战机出勤率较低,另一方面则是HAL确实在维护“光辉”战机上尽可能上心。但尽管如此,“光辉”的首摔依然和技术故障有关:该机在飞行过程中因滑油泵故障,发动机转轴失去润滑而抱死,导致失去动力,飞行员被迫弃机跳伞。

但决定飞机生死的不仅仅是航空,还有空军的使用习惯和航空文化。在17日参展的5205号“光辉”战机出现严重漏油事故后,按正常逻辑,印度空军和HAL本该对参展的两架光辉立即做一次彻底排查,至少把环境控制系统、液压管路、燃油系统全部排查一遍,确保没问题再放飞表演。但最后,印度空军还是寄希望于5206号机“应该没事”,依旧进行了航展全过程的飞行。
而对于印度空军来讲,这次航展的重大事故带来的最大问题恐怕还是“士气”层面。在激烈的5·7空战之中,LCA“光辉”出于种种原因成了战场上的逃兵,没有出现在一线——也幸运地没有成为霹雳15的弹下亡魂。无论印度在事后如何用南亚次大陆特有的“赢学”粉饰这场失败,LCA的“逃兵”身份是无法被洗去的。

这可能是印度空军与航空工业非要让“光辉”战机在迪拜航展高调亮相的原因。在东西方冷战热斗乃至直接冲突的今天,“迪拜”航展成为了少有的能同时容纳东西方战机同台竞技的航展,赋予了这个航展别样的政治意义。毕竟,就在“光辉”展台的附近,巴基斯坦空军驻扎在卡拉奇的第8“海德斯”中队正在向他们的教友兄弟们自豪地展示本国空军的最新战力。
虽然“光辉”战机没能在6个月前那场证明巴基斯坦空军威名的战斗中展示自己,但至少在这个航展上,“光辉”这一印度航空工业的骄傲不能“输人又输阵”。也许正是这样的执念,才让印度空军在飞行条件不利的情况下,强行让5206号机表演到最后一天。但人类航空史教育我们,盲目蛮干从来不会带来突飞猛进,带来的只有机毁人亡。当下,整个印度都要承受空军盲目蛮干带来的来自全世界的嘲笑,尤其是巴基斯坦网友的嘲笑更让印度网友心碎。而对于一个构筑在“赢学”之上的共同体而言,“输了”往往比死了还难受。

巴基斯坦人甚至什么都不需要说,发这张图就行了
而对于HAL的骄傲“光辉”战机来讲,这次事故只会加深空军和印度航空工业之间的互不信任。在谈及“光辉”时,印度空军参谋长辛格那种发自肺腑的不信任肯定不会让HAL舒服。自“5·7”空战以来,“光辉”战机的交付问题几乎成为这位参谋长的口头禅。这也不能怪参谋长不给国产装备信心——毕竟2021年订购的83架“光辉”战机,到现在交付数量依然是0。而当印度议会常务委员会成员视察HAL的光辉MK1A战斗机生产线时,HAL竟然还得拉出来6架没装发动机的“光辉”凑数拍合影。如此种种,确实可以看出,今日的印度空军对自家的装备已谈不上什么信任。

在印度空军看来,“光辉”并非某种可有可无的“保生产线”产品,而是印度空军未来机队主力的“半壁江山”当下印度空军不仅没有质量优势,数量上还有面临老飞机退役带来逐年减少的问题。印度空军在2015年还有多达39.5个战斗机中队,但如今随着米格-27、米格-21等老旧苏联战机的退役,印度空军中队数量已经减少到29个。与此同时,5个“美洲虎”中队也可能在2028年退役。这样一算,印度空军在5年后,其战斗机队规模总共就只有25-26个中队了。这还不算幻影2000、米格-29等即将寿终正寝的早期三代机。

在今年炎热的南亚夏天,印度空军彻底告别了让他们又爱又恨的米格-21机队,告别了往日的无奈与荣光。但这些已经“加班”奋斗太久的老兵并非迎来能够接替他们的后辈。
仅仅从换装退役战机来看,印度空军就面临着多达15个中队的迫切换装压力。一般而言,印度一个中队装备18架战机,那么印度空军当下需要至少270架先进战机。即便印度和法国签署114架“阵风”的大单,未来印度空军依然需要多达160架“光辉”填补空缺。更何况,“光辉”MK1A战机的配置——有源相控阵雷达,先进空空导弹,多用途能力和高原起降能力,都是印度空军极端需求的指标。但如今,空空如也的机队倒是真的能够证明,印度的航空工业和印度空军的脆弱基础,已支撑不起莫迪的野心。
笔者经常感慨,对于印度而言,其特殊地缘形势导致其航空工业倾向于不花费太大力气研发“工业明珠”——航空发动机。HAL的工程师们并不需要像我们中航工业的老总师们那样,为航空“心脏病”头疼半个世纪。我们需要筚路蓝缕、一砖一瓦的构建航发基础,但印度人似乎一上来就可以在通用公司构建的地基上安心盖楼。但事实证明,世界终究是物质的。HAL在被辛格们指责的时候,可能觉得自己冤枉——毕竟谁也不会想到在2025年,强大的美国连F404和F414这样的发动机都会出现交付问题。但构建在别国信任上的基石,终究也会因为别国的离去而崩塌。
正如前文所说的那样,在国际局势风起云涌的今天,迪拜航展成为少数能同时容纳中美俄欧先进战术飞机的“无声的战场”。东西方的航空工业之花在这片中东土地上分庭抗礼,歼10CE、苏57和阵风F-35同台竞技,都想证明在这场永不停歇的空中霸权竞赛中己方并不落于人后。但对于印度航空工业而言,坠落的光辉可能证明,他们距离世界先进航空工业还差得很远,道阻且长。