江西一医院,300多名员工全员解聘
日前,江西省乐平天湖医院解聘全体职工一事引发广泛关注。
4月2日,乐平市“天湖医院”问题处置工作专班发布情况通报。通报称,乐平天湖医院创建于2015年,现有职工315人,自2025年3月开始业务量持续下降,陷入经营困难,出现拖欠职工工资现象,后又因涉嫌违反医保基金监管条例,相关人员接受调查。目前,专班正依法依规开展相关工作,妥善安置存量病人。4月7日,《中国新闻周刊》致电乐平市卫生健康委询问相关情况,工作人员回应称,此事由上述专班负责,后续消息以专班通报为准。
公开资料显示,乐平天湖医院是一所集医疗、教学、科研、急救、预防、保健、医养为一体的二级甲等综合性民营医院,是城镇职工医疗保险、城镇居民医疗保险、新农村合作医疗保险及多家保险公司定点医疗机构。

乐平天湖医院 图/乐平天湖医院微信公众号
“业务量持续下滑”
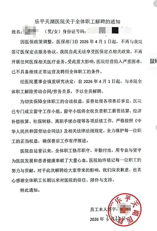
3月31日,乐平天湖医院向职工发出了《乐平天湖医院关于全体职工解聘的通知》(以下简称《通知》)。《通知》称,因医保政策调整,医保部门自2026年4月1日起,不再与该院签订医保定点服务协议,医院自此无法享受医保定点相关政策,不再开展任何医保相关医疗业务。受此重大影响,医院经营陷入严重困难,经医院董事会慎重研究决定:自2026年4月1日起,与本院全体职工解除劳动合同/劳务关系,予以全员解聘。

《乐平天湖医院关于全体职工解聘的通知》 图/网络
“早在去年八九月,就听说医院要停医保的传言,再加上拖欠工资、问诊人数减少,医院不能继续运营,我们也只能签解聘。”乐平天湖医院肿瘤科医生齐萱萱告诉《中国新闻周刊》。该院肿瘤科医生肖丽表示,原本的工资构成除基础工资外,还有补贴和绩效。去年10—12月,医院只发放了基础工资,今年1月只能发出部分基础工资,2月未发工资。见此状,她只好被动选择了离职。
该院护士范小景则称,自己被拖欠了2025年夜班费、2025年8个月绩效等,合计1.5万—2万元。多位受访医生告诉《中国新闻周刊》,医院面临医保资金发放不及时的情况,目前还有1000多万医保资金未发放。“工资的事领导说要等医保局打钱给医院,医院才有钱发工资。”范小景说。
乐平市是景德镇市代管的县级市。实际上,2023年景德镇实行按病种分值(DIP)付费医保支付方式改革以来,乐平天湖医院就已出现降薪的情况。“起初实行按病组(DRG)付费时,例如一个病组的额度是5000元,医保就会拨款5000元,那时医院运转还可以。后来实行DIP付费后,病种分值与当地医保资金情况有关,例如医保资金充裕的情况下是3000元/分,紧张的时候可能是2000元/分,这样就可能比DRG模式下给医院的费用还要低,对医院影响较大。”乐平天湖医院耳鼻喉科医生杨林展说。所谓DIP付费,即通过统计分析对历史病例进行分类,形成病组,然后计算出对应分值、点值,确定支付标准。“对于复杂疾病,DIP模式下的医保费用可能无法覆盖治疗成本。”该院一位不愿具名的医生说。
齐萱萱称,超出DIP支付标准的部分需医院自付,若出现超额,职工也会被扣工资。“费用超了,我们还得想办法给情况比较稳定的患者办理周转入院,也就是让这些患者回家休养几天,再来医院复查。过往,也出现过病没看好,医生就叫患者出院的情况。”
“DIP支付方式改革后,许多病种做一个亏一个,好多医院都尽量不收大病种。但我们医院还是收。”杨林展表示,DIP改革一段时间后,该院职工基础工资降低了三分之一。但他认为,医保支付方式改革并不是导致医院关门的主要原因。
多位受访医生均提到,2024年国家医保飞检时,乐平天湖医院骨科曾因耗材问题被查。“一家公司做了一批用于钢板、钢钉内固定的材料,供应到医院,相关骨科医生可能收了回扣。后来公司注销倒闭后,经销商在网上做了假商标贴到还未售出的材料上,继续销往医院。”杨林展告诉《中国新闻周刊》。“此事发生后,医院被进一步追查。”肖丽说。在这之后,去年六七月,医院相关领导被带走调查。随后,更多违规事件被认定。
2025年7月,乐平市人力资源和社会保障局发布《劳动保障监察行政处罚决定书》,称乐平天湖医院因骗取工伤保险基金111447.78元,决定给予其50万余元的行政处罚。杨林展告诉《中国新闻周刊》,不久后,有关部门就关停了该院工伤科。“我们以前每个月的住院病人在500人左右,工伤科一关,就只剩300多个病号。”
2025年10月,景德镇市医疗保障局发布通报称,乐平天湖医院存在过度诊疗的情况,例如对一些普通病症患者开具不必要的检查项目,增加患者医疗负担并造成医保基金的不合理支出;同时存在重复收费问题,对同一治疗项目或药品进行多次计费。依据《医疗保障基金使用监督管理条例》及当地医保定点医疗机构服务协议,责令天湖医院退回违法违规使用的医保基金174804.52元;对其处以行政罚款,罚款金额为209765.42元,同时,约谈医院负责人,责令限期整改,若整改不到位将加重处罚,甚至解除医保协议。
一位不愿具名的乐平天湖医院医生表示,乐平天湖医院还因乡医问题被罚。“我们的部分住院病人是通过乡医介绍来的,医院会给乡医一些介绍费。病人住院依靠DIP医保付费,后来就认定我们医院跟乡医一起联合骗了医保的钱,相关部门开始查我们这几年通过乡医收了多少病人,医院交了罚款。”
诸多事件爆出后,乐平天湖医院的业务量也受到明显影响。“我们业务量持续下滑,本来有500多个住院病人,今年春节前仅剩100个左右,3月份只剩下七八十个了。老百姓都不愿意再来看病。”杨林展说。与此同时,医院收入减少后,一些常用药、慢性病药物逐渐断供,医用耗材也陆陆续续断货。最严重的时候,连最基本的留置针都缺。
医护人员也在陆续离职。肖丽表示,原本医院有500多名职工,受薪资、口碑等因素影响,许多职工乃至技术骨干只好被动离职,职工人数骤减至最后的315人,“熬不下去了”。

乐平天湖医院举行2025年医师节座谈会 图/乐平天湖医院微信公众号
“康复、护理或是一条可行路径”
多位受访医生表示,医保定点服务协议的中断是“压死骆驼的最后一根稻草”。“一线城市的高端民营医院可以依靠商业保险,小城市的医院离开医保几乎难以生存。”一位乐平天湖医院内科医生对《中国新闻周刊》说。4月7日,《中国新闻周刊》致电景德镇市医疗保障局,询问不再与乐平天湖医院签订医保定点服务协议的原因,工作人员回应对此不知情。
齐萱萱表示,近几年,乐平当地已关了五六家民营医院。今年2月,国家统计局发布的《中华人民共和国2025年国民经济和社会发展统计公报》显示,2025年民营医院数量为2.6万家,较2024年的2.7万家减少1000家。“公立医院有相关部门的财政补贴和兜底,民营医院没有,其抗风险能力可能弱一些。”医疗战略咨询公司Latitude Health创始人赵衡分析称。
民营医院应如何探索新的生存之道?赵衡告诉《中国新闻周刊》,民营医院的转型需要控制成本,确保操作合规,同时,打造差异化竞争优势。他提到,对于二、三线城市的民营医院,转型做康复、护理或许是一条可行路径。“国外实施DRG支付方式改革后,许多小医院最终都走上了这条路,被大医院收购后,成了康复院区,或者是与某些大医院合作,成为独立的康复医院。”
前述乐平天湖医院内科医生表示,民营医院的发展要打造自己的特色专科。杨林展告诉《中国新闻周刊》,乐平天湖医院曾通过开设医疗美容科、口腔科寻找新的增长点。“医院开会时也提到,要慢慢放下对乡医的依赖,做自己的品牌。”
2024年,一篇发表于《中国医院》的论文指出,民营医院需明确自身定位与特色,掌握所在地区常见病、多发病及发病率情况,填补当地急需的医疗空白,通过不同服务内容和目标群体打造独特竞争优势。
依据《通知》,为切实保障全体职工的合法权益,乐平天湖医院已专门成立留守工作小组。留守小组将全权负责职工薪资结算、经济补偿核算、社保转移、离职手续办理等各项后续工作,确保善后工作有序推进。
据悉,乐平天湖医院的住院患者已转至当地公立医院接受治疗。范小景告诉《中国新闻周刊》,相关部门正主持对医护人员的赔付工作,目前通知最高只能赔付12个月,无法根据实际工作年限进行经济补偿金(N)的赔付。
肖丽表示,从乐平天湖医院离职后,自己在另一家民营医院找到了工作,但还有很多同事对未来去向感到迷茫。“希望相关部门能妥善处理我们的工资及赔偿,保障员工的利益。”范小景说。
(应受访者要求,文中齐萱萱、肖丽、范小景、杨林展均为化名)
发于2026.4.13总第1231期《中国新闻周刊》杂志
杂志标题:江西一民营医院解聘全体职工
记者:胡可欣