关注独立学院转设:这么多学生的权益要维护好!
在全国人民正高度关注高考时,我们的大学却传来了这样一个令人忧愁的事情,给正在高考的高中生们上了一课:填志愿时,一定要睁大眼睛啊!
事情是这样的:
2020年5月,我国印发了《关于加快推进独立学院转设工作的实施方案》,提出了“转为民办、转为公办、终止办学”的转设路径。
但有关学校并没有充分向学生们广泛传达这个意见,而是匆忙地在6月纷纷下达了这样的通告:
小编只是在网上搜了搜,就看到了这么多面临转设的学校:浙江海洋大学东海科学技术学院、南京师范大学中北学院、江苏大学京江学院、南京师范大学泰州学院、南京中医药大学翰林学院、南通大学杏林学院、浙江海洋大学东海科学技术学院、广西大学行健文理学院、景德镇陶瓷大学科技艺术学院、山西大学商务学院、山东财经大学燕山学院、山东财经大学东方学院……
小编没有想到,竟然有如此多的学校和学生会受到影响!
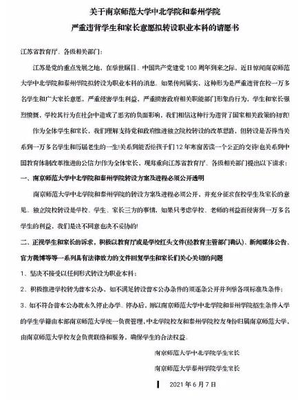
这些学校的通告一出,许多学生产生了强烈的忧虑,再加上一些学校的通告非常不正规,有的没有文件编号,有的印章都是复印的,使一些同学有了被欺骗的感觉:我明明上的是本科院校,难道未来毕业证上要写专科或者职业本科吗?
所以,我们看到了许多同学维护自身权益的发帖:
#江苏五校学生联合发声#这个微博话题,很快引起了关注,但后来不知道什么原因,竟然被删除了!
令小编没有想到的是,一些学校的领导,不去积极回应学生担忧的事情和引导学生的忧虑情绪,反而采取了封校、断网等方式,来压制学生们正常维护自身权益:
据网络上曝光的视频和图片显示,南京师范大学中北学院的一些学生,还被打了。
有人向学生喷辣椒水,将学生推倒在地,致使一些学生头部、腿部等处受伤。
这种情况,是绝对不容许出现的,也更加引起了广大网友的关注。
我们看到,今天(2021年6月8日),观察者网发布新闻说《多地暂停独立学院与职业院校合并转设工作》,其中就包括了学生反映比较强烈的浙江省教育厅和山东省教育厅。
小编也觉得,独立学院转设问题,的确是个大问题,事关数以万计的同学们的前途命运。
我们看到,许多同学是支持国家的有关政策的,国家的这些政策也是为了我们国家更加强盛,多多培养出更多职业人才,他们只是强烈希望学校能保护好已经就读学生的合法权益,不要欺骗学生,要切实履行好“老人老办法,新人新办法”的原则。
有学生说,我们辛苦考来的本科,被卖给了专科。我们超本科分数线几十分被录取,正常接受四年普通本科教育,交着独立院校4年10万的学费,毕业却变成了职业本科学历——这太不公平了!
还有一些学生担心,毕业证书上的学校名字一变,自己出去求职就会遭遇歧视,因为毕竟社会上很多人还没有把职业本科和普通本科放在同等重要的位置。
还有同学担心,自己以后的考公,考研会受到影响。有的说,考研需要增加两门考试;有的说,考公时,很多都要求是全日制本科学历!
对于学生的这些疑惑、困惑和担忧,小编希望我们的有关部门能作出合理的、规范的说明,能给这些同学交底,保证他们进入社会之后,不因这次转设受到影响。
我们强烈希望,正在读书的这些学校的学生们的学籍学历不要变更,各个学校能完全按照国家要求,颁发学历证书并注册学历,学生就业、升学按照原有独立学院普通本科毕业生的身份进行,千万不要把学生卖了,千万不要在背后搞小动作!
比如,有同学反映,学校领导或者是辅导员一直搪塞说没有区别,但是他们登录学信网后发现,自己的学籍信息的确被更改了,这对考上大学的学生来说太不公平了!
还有同学说,景德镇陶瓷大学科技艺术学院在疫*情期间已经转设,并更名为景德镇艺术职业大学,而同学们毫不知情。难道同学们读了四年、花了十几万,眼看着快毕业了,最后却告诉我们,你读了个专科?
我们还希望,国家设置相应的配套措施,让全社会普遍形成职业本科和普通本科一样的认识观念,让他们在考公考编、考研、就业时都不会受到歧视!
小编希望我们国家的宣传媒体,能做好广泛的解释工作,解开同学们心中的疑惑;我们的媒体,还应该更多的宣传国家政策,让全体人民理解国家的大政方针!
中国人民是讲道理的!
毛主席说,不要担心有人闹 事,这可以把问题充分暴露出来,可以促使我们接受教训,克服官僚主义,教育干部群众,可以让我们把为人民服务的事情做得更好!
我们希望,独立学院转设问题能更好的推进,我们也希望许多学生们的权益能够维护好。
总之,希望我们的国家越来越好!


























